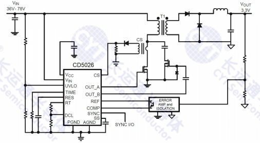
CYT5026 PWM控制器包含利用電流模式 控制的有源鉗位和復位技術來實現功率轉換 器的所有必要功能。與傳統的鉗位繞組或 RDC鉗位和復位技術相比,采用有源鉗位技 術可以實現更高的效率和功率密度。 CD5026提供了兩個控制輸出,主電源開 關控制(OUT_A)和有源鉗位開關控制 (OUT_B)。該器件可以配置為控制P溝道或 N溝道鉗位開關。主柵極驅動器具有由MOS 和雙極型器件組成的復合配置,可提供出色 的柵極驅動特性。 CD5026可在高達100V的偏置電壓下工作, 最高工作頻率可達1MHz。其它功能包括最大 占空比可調,輸入欠壓保護,逐周期電流限 制,過流打嗝式保護且延遲保護時間可調, 斜坡補償,同步輸入/輸出,軟啟動,精密基 準電壓源和過熱關斷功能。
產品特征 ? 電流控制型 ? 內部100V啟動偏置穩壓器 ? 峰值3A主柵極驅動器 ? 可調欠壓保護功能 ? 雙模式過流保護 ? 主鉗位輸出和有源鉗位輸出之間可調交疊時 間或死區時間 ? 最大占空比可調 ? 軟啟動可調 ? 前沿消隱 ? 外電阻設置振蕩器頻率 ? 頻率同步I/O功能 ? 5V高精度基準源 ? 封裝形式:TSSOP16、WSON16
應用領域 ? DC/DC電源



| Model | Function | Control Mode | Input Voltage | Temperature | Maximum Duty | Packaging form | CORR TI |
| CD5022 | Current mode boost, SEPIC And flyback control. | Based on current mode control | 6V-60V | -40℃~125℃ | 0.9 | VSSOP-10 | LM5022 |
| CD5021 | Off-line PWM PW control | 8V-30V | -40℃~125℃ | 0.85 | VSSOP-8 | LM5021 | |
| CD5041 | Cascade PWM control | 15V-90V | -40℃~125℃ | — | TSSOP-16/WSON-16 | LM5041 | |
| CD5032 | Current-mode high voltage PWM control | 13V-100V | -40℃~125℃ | 0.76 | TSSOP-16 | LM5032 | |
| CD5020 | Current-mode high voltage PWM control | 13V~80V | -40℃~125℃ | 0.8 | VSSOP-10 | LM5020 | |
| CD5020A | Current-mode high voltage PWM control | 13V~90V | -40℃~125℃ | 0.8 | VSSOP-10/WSON-10 | LM5020A | |
| CD5026 | Current-mode active clamping PWM control | 13V~100V | -40℃~125℃ | 0.76 | TSSOP-16/WSON-16 | LM5026 | |
| CD5030 | Current-mode high-voltage PWM push-pull control | 14V~90V | -40℃~125℃ | 0.5 | VSSOP-10/WSON-10 | LM5030 | |
| CD5025 | Voltage source active clamping PWM control | Feedforward voltage mode control | 13V~100V | -40℃~125℃ | 0.8 | TSSOP-16/WSON-16 | LM5025 |
| CD5035 | Half-bridge topology power conversion PWM control | Voltage control mode | 13V~100V | -40℃~125℃ | 0 | HTSSOP-20/WQFN-24 | LM5035 |