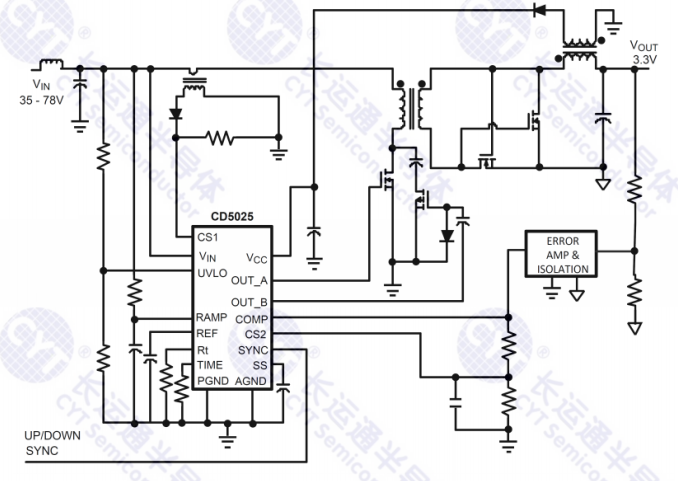
CYT5025 PWM控制器是一款利用有源鉗位復 位技術實現電源轉換的電壓型PWM控制器。與 傳統的復位繞組或RDC鉗位復位技術相比,采用有源鉗位技術可以實現更高的效率和功率密度。 該芯片提供了兩個控制輸出,主電源開關控 制(OUT_A)和有源鉗位開關控制(OUT_B)。 兩個內部復合柵極驅動器同時并聯MOS和雙極 型器件,提供出色的柵極驅動特性。該芯片可通 過單個電阻設定振蕩器頻率高達1MHz,總傳播 延時小于100ns。
產品特征 ? 內部啟動偏置穩壓器 ? 峰值3A復合主柵極驅動器 ? 可調輸入欠壓鎖定 ? 前饋電壓模式控制 ? 可調雙模式過流保護 ? 交疊時間或死區時間可調 ? 軟啟動時間可調 ? 前沿消隱 ? 單電阻設置工作頻率 ? 外同步功能 ? 5V參考基準電壓 ? 過熱保護 ? 封裝形式:TSSOP16、WSON16
應用領域 ? DC/DC電源


| Model | Function | Control Mode | Input Voltage | Temperature | Maximum Duty | Packaging form | CORR TI |
| CD5022 | Current mode boost, SEPIC And flyback control. | Based on current mode control | 6V-60V | -40℃~125℃ | 0.9 | VSSOP-10 | LM5022 |
| CD5021 | Off-line PWM PW control | 8V-30V | -40℃~125℃ | 0.85 | VSSOP-8 | LM5021 | |
| CD5041 | Cascade PWM control | 15V-90V | -40℃~125℃ | — | TSSOP-16/WSON-16 | LM5041 | |
| CD5032 | Current-mode high voltage PWM control | 13V-100V | -40℃~125℃ | 0.76 | TSSOP-16 | LM5032 | |
| CD5020 | Current-mode high voltage PWM control | 13V~80V | -40℃~125℃ | 0.8 | VSSOP-10 | LM5020 | |
| CD5020A | Current-mode high voltage PWM control | 13V~90V | -40℃~125℃ | 0.8 | VSSOP-10/WSON-10 | LM5020A | |
| CD5026 | Current-mode active clamping PWM control | 13V~100V | -40℃~125℃ | 0.76 | TSSOP-16/WSON-16 | LM5026 | |
| CD5030 | Current-mode high-voltage PWM push-pull control | 14V~90V | -40℃~125℃ | 0.5 | VSSOP-10/WSON-10 | LM5030 | |
| CD5025 | Voltage source active clamping PWM control | Feedforward voltage mode control | 13V~100V | -40℃~125℃ | 0.8 | TSSOP-16/WSON-16 | LM5025 |
| CD5035 | Half-bridge topology power conversion PWM control | Voltage control mode | 13V~100V | -40℃~125℃ | 0 | HTSSOP-20/WQFN-24 | LM5035 |