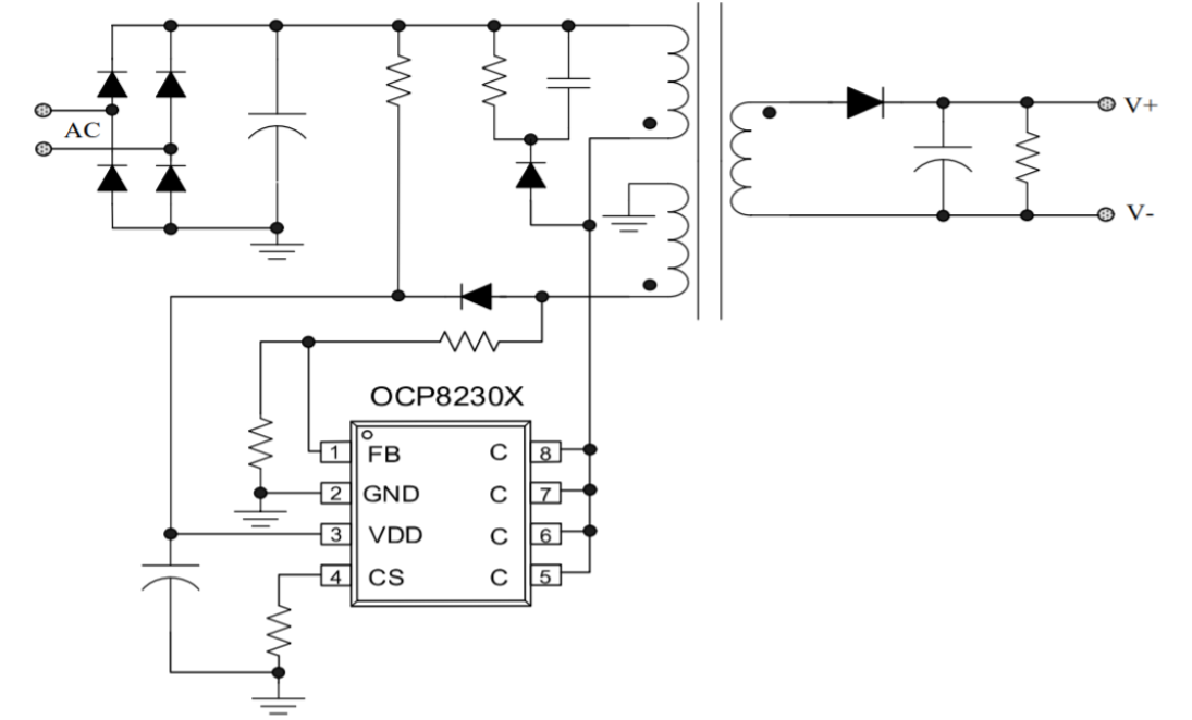
OCP8230是一款高性能恒流、恒壓的原邊反饋控制器,適用于各種低功耗AC/DC充電器和適配器應用場合。該控制器采用原邊反饋控制機制,無需光耦和TL431即可以實現高精度的電壓輸出。在恒流控制模式中,可以通過改變與CS管腳連接的Rcs電阻阻值來調節輸出電流大小。在恒壓控制模式下,OCP8230使用了多種工作模式以得到高轉換效率和小的音頻異響。
OCP8230內置輸出線損補償,并可以通過修改反饋電阻阻值調整補償比例,以達到適應各種不同輸出導線線損要求,可以有效的補償輸出電流在輸出線上引起的線損壓降。在恒流模式和重負載下OCP8230工作于PFM,而在輕載和中度負載下同時減小Ipeak和工作頻率,以優化轉換效率,避免音頻異響。
OCP8230具有多重的保護功能,包括輸出開路\短路保護、VCC過壓保護,過溫保護等。
特點:原邊反饋,省431,光耦集成800V功率管空載功耗≤75mW,全范圍恒壓恒流精度±5%,PWM+PFM多模式混合控制內置過流,過壓多種保護電路
應用:手機、平板,便攜式設備等的適配器、充電器,LED驅動電源
可直接替代型號如下:
OCP8230XA 替代:創芯微CM1701/2,德普微DP280XH
OCP8230XB 替代:芯茂微LP3773/83,晶源微CSC7136/7B,晶豐S713XB,富滿FM3773/83
OCP8230XC 替代:德普微DP2525,晶豐S713XC,晶源微CSC7136/7D
OCP8230XD 替代:昂寶OB25135/6,德普微DP25135/6


