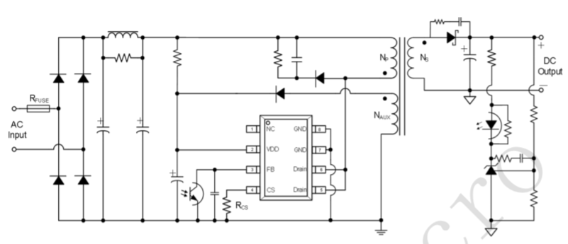
RM6312DA是一顆電流模式PWM控制芯片,內置高壓功率MOSFET,用于功率在15W 以內的方案。
RM6312DA內置多種保護,包括逐周期限流保護(OCP),過載保護(OLP),過壓保護(OVP),VDD過壓箝位,欠壓保護(UVLO)等,采用抖頻技術更好的改善系統的EMI特性和開關的軟啟動控制。系統的跳頻頻率設置在音頻(20KHz)以上,工作時可以避免系統 產生噪音。
RM6312DA使用DIP-8無鉛封裝。
符合6級能效標準,在通用交流輸入時待機功率<75mW
內置650V高壓功率管
4ms軟啟動用來減少MOSFET上Vds的應力
抖頻功能,改善EMI性能
跳頻模式,改善輕載效率,減小待機功耗
無噪聲工作
固定65KHz開關頻率
內置同步斜坡補償
低啟動電流,低工作電流
內置前沿消隱(LEB)功能
應用領域
電源適配器 開放式電源 TV/機頂盒電源

| 產品型號 | 功能特點 | 典型功率 | 功率器件 | 最大頻率 | 封裝形式 |
|---|---|---|---|---|---|
| RM6312S | 低啟動電流,低工作電流 4ms軟啟動 六級能效標準 | 7.5W/10W | 內置MOS | 65kHz | SOP-8 |
| RM6316DA | 低啟動電流,低工作電流 4ms軟啟動 六級能效標準 | 24W/30W | 內置MOS | 65kHz | DIP-7 |
| RM6534S | 滿足六級能效標準 超寬的VCC工作電壓范圍 極低的啟動電流和工作電流 | 20W/25W | 內置MOS | 65kHz | SOP-8 |
| RM6534SL | 滿足六級能效標準 超寬的VCC工作電壓范圍 極低的啟動電流和工作電流 | 20W/22W | 內置MOS | 65kHz | SOP-8 |
| RM6533S | 滿足六級能效標準 超寬的VCC工作電壓范圍 極低的啟動電流和工作電流 | 18W/20W | 內置MOS | 65kHz | SOP-8 |
| RM6312DA | 低啟動電流,低工作電流 4ms軟啟動 六級能效標準 | 12W/15W | 內置MOS | 65kHz | DIP-8 |
| RM6314DA | 低啟動電流,低工作電流 4ms軟啟動 六級能效標準 | 18W/24W | 內置MOS | 65kHz | DIP-8 |
| RM6000T | 低啟動電流,低工作電流 4ms軟啟動 六級能效標準 | 65W/65W | 外置MOS | 65kHz | SOT23-6 |
| RM6523SL | ?壓VCC 內置MOS | 20W/25W | 內置MOS | 65kHz | SOP-8 |
| RM6524SL | ?壓VCC 內置MOS | 20W/25W | 內置MOS | 65kHz | SOP-8 |