0.95,THD<15%">
專利主從模式,精簡外圍無跳線
單顆IC功率≤15W@230Vac
單組級聯最大功率≤100W@230Vac
恒功率: ≤ ±5% (電網波動±20%)
PF > 0.95
THD<15%,符合分次諧波標準
強浪涌特性,輕松滿足4KV浪涌設計
有ESOP8和ESOP16兩種封裝,可直接替換使用,利于溫升把控,縮短研發周期
集成式功率調整,便于調試


| L1130 | ESOP8 | ≤12.5W @ 220Vac | 低諧波 具有過壓保護功能 | 印度市場符合BIS認證,THD<20%,適用于球泡、筒燈等方案 |
| L1022MH/SH | ESOP8 | ≤17W @ 220Vac | 專利主從架構 具有過壓保護功能 | 符合3C與CE認證,適用于戶外燈、UFO等方案 |
| L1022MJ/SJ | ESOP16 | ≤17W @ 220Vac | 專利主從架構 具有過壓保護功能 | 符合3C與CE認證,適用于戶外燈、UFO等方案,大封裝溫度特性更好 |
| L1022MK/SK | ESOP8 | ≤10W @ 120Vac | 專利主從架構 單顆大功率 | 美規120Vac,低諧波,適用于戶外燈、UFO等方案 |
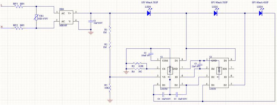
| L1025M/S | ESOP8 | ≤15W @ 220Vac | 專利主從架構 低BOM成本方案 | 歐規L1022系列 cost down版本 |
| L1025MC/SC | ESOP16 | ≤15W @ 220Vac | 專利主從架構低BOM成本方案 | 歐規L1022系列 cost down版本 |
| LA1136AB | ESOP8 | ≤30W @ 220Vac | 高光效低BOM成本方案 | 電源效率>90%,符合3C與CE認證,適用于T泡、支架燈、戶外燈、UFO等方案 |
| LA1136BB | ESOP16 | ≤50W @ 220Vac | 高光效低BOM成本方案 | 電源效率>90%,符合3C與CE認證,適用于T泡、支架燈、戶外燈、UFO等方案 |
| L1051 | ESSOP10 | ≤100W @ 220Vac | 極低頻閃 燈珠亮度一致 | 高PF無頻閃,符合3C與CE認證,適用于平板燈、支架燈、戶外燈、UFO等方案 |