NS1716 是一款外圍電路簡單的 Buck 型平均電 流檢測模式的 LED 恒流驅動器,適用于 8 至 100V 電壓范圍的非隔離式大功率恒流 LED 驅動領域。 芯片采用 PWM 工作模式,頻率可變。利用平 均電流檢測模式,因此具有優異的負載調整率特性, 高精度的輸出電流特性。
芯片集成了高低亮功能,可以通過 MODE 端口 實現高低亮功能切換。在 MODE 引腳懸空或接地時, 為高亮模式,MODE 引腳接高電平時,為 1/2 電流 的低亮模式。 此外芯片內部集成了 VDD 鉗位穩壓管以及過溫 保護電流等,減小了外圍電路元件數量并提高了系 統的可靠性。
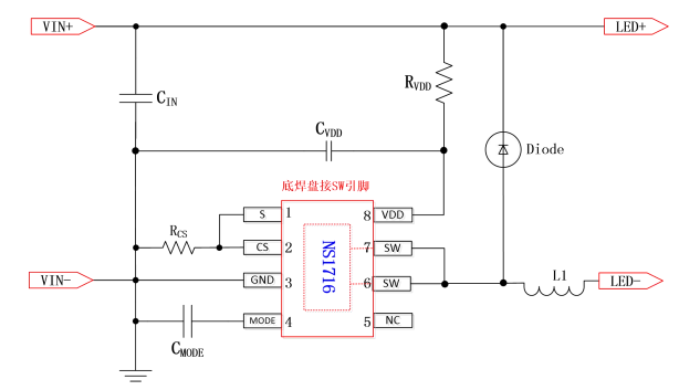
NS1716 采用了 ESOP-8 封裝。
特性 ? 寬輸入電壓范圍:8 至 100V ? 高效率:最高可達 93% ? 輸出電流可調范圍 100mA 至 1.0A ? 內置 100V-MOS 管 ? 平均電流檢測模式 ? 內置 VDD 鉗位穩壓管 ? 內置智能過溫保護 ? 封裝:ESOP-8
應用范圍 ? 電瓶車照明,汽車照明 ? 直流或交流輸入 LED 驅動 ? 大功率 LED 照明 ? LED 背光等


