非隔離降壓型恒流控制芯片,適用于85V-265V全范圍交流輸入電壓的非隔離降壓型LED恒流電源系統。
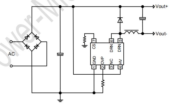
PM2116X是一款集成高壓啟動的高精度LED恒流 驅動芯片,適用于85V-265V全范圍交流輸入電壓的 非隔離降壓型LED恒流電源系統。
PM2116X內部集成500V JFET為芯片供電,無需啟 動電阻與VCC電容,使得系統外圍精簡;降低系統 成本,減小系統體積。
PM2116X芯片內帶有高精度的電流取樣電路,同時 采用了先進的恒流控制技術,實現高精度的LED恒 流輸出和優異的線性調整率。芯片工作在電感電流 臨界模式,系統輸出電流不隨電感量和LED工作電 壓的變化而變化,實現優異的負載調整率。
PM2116X具有多重保護功能,包括逐周期電流限制 保護(OCP),LED短路保護,LED開路保護,過 溫度調節等。
PM2116X采用SOP7/DIP7封裝。
特點 ? 集成高壓啟動和供電 ? NO-CAP專利技術 ? 兼容寬輸入電壓應用 ? OVP電壓外部可調 ? 電感電流臨界模式 ? LED開路保護 ? LED短路保護 ? 過溫調節技術 ? 關機無回閃 ? 低輸入不閃燈
應用 ? 球泡燈/面板燈 ? 吸頂燈/T管燈 ? 其他適用燈具…




