
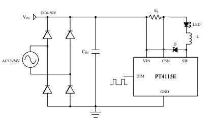
The PT4115E is a continuous conduction mode inductive step-down converter, designed for driving single or multiple series connected LED efficiently from a voltage source higher than the total LED chain voltage. The device operates from an input supply between 6V and 50V and provides an externally adjustable output current of up to 1.5A. The PT4115E includes the power switch and a high-side output current sensing circuit, which uses an external resistor to set the nominal average output current, and a dedicated DIM input accepts either a DC voltage or a wide range of pulsed dimming. Applying a voltage of 0.3V or lower to the DIM pin turns the output off and switches the device into a low current standby state. The PT4115E is available in SOT89-5 package.
